-
[Java] Error와 ExceptionJava 2022. 1. 2. 12:22반응형
컴파일 오류와 런타임 오류
프로그램을 실행하다가 보면 어떠한 원인때문에 비정상적인 동작을 일으시켜 프로그램이 종료되는 상황을 자주 볼 수 있다. 이를 우리는 프로그램에 오류가 발생했다고 말한다. 에러의 종류로는 컴파일할 때 발생할 수 있는 컴파일 오류와 실행 중에 발생하는 런타임 오류 두 종류가 있다.
컴파일 오류
컴파일 오류는 소스코드를 .class 파일을 컴파일하는 과정에서 JVM이 던지는 오류로, 대부분 소스코드 자체의 문법적 오류로 인해 발생하는 경우가 대부분이며, 프로그램 자체에서 처리할 수 있는 방법은 없다.
컴파일 오류의 예로는
ClassNotFoundException,IllegalAccessException,NoSuchMethodException등이 있다.런타임 오류
런타임 오류는 문법적인 오류가 없어 컴파일 시에는 정상적으로 컴파일됐지만 프로그램을 실행하는 과정에서 발생하는 오류를 말한다. 이는 개발자가 직접 오류를 확인하여 처리해야 한다.
런타임 오류의 예로는
NullPointerException,ArithmeticException,IndexOutOfBoundsException등이 있다.오류와 예외
자바에서는 오류를 오류(Error)와 예외(Exception)으로 나눈다.
오류는 시스템이 종료되어야 할 수준과 같이 수습할 수 없는 심각한 문제를 의미한다. 이는 개발자가 미리 예측하여 방지할 수 없다. 반면 예외는 개발자가 구현한 로직에서 발생한 실수나 사용자의 영향에 의해 발생한다. 이는 개발자가 미리 예측하여 방지할 수 있기 때문에 상황에 맞는 예외 처리(Exception Handle)를 해야 한다.

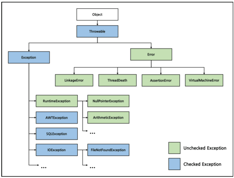
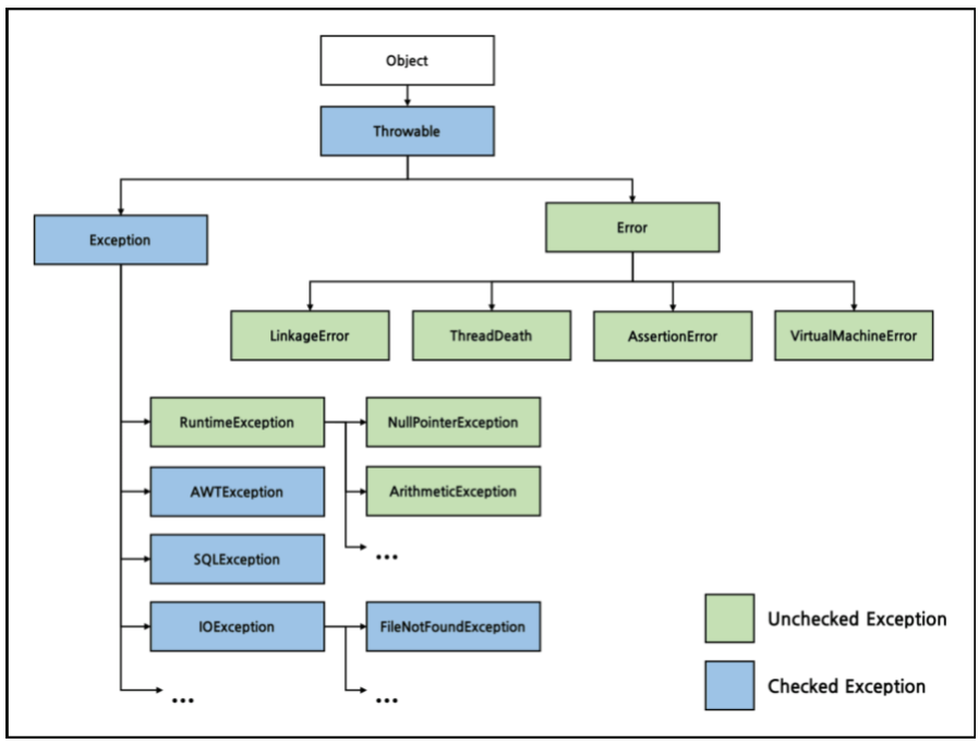
출처: https://toneyparky.tistory.com/40 오류와 예외 모두 Object 클래스를 상속 받는
Throwable클래스를 상속 받는다. Throwable 객체는 오류나 예외에 대한 메시지를 담고, 예외가 연결될 때 연결된 예외의 정보를 기록한다. 이를 위해 Throwable 클래스에는getMessage()와printStackTrace()함수가 구현되어 있다.오류(Error)

출처: https://docstore.mik.ua/orelly/java/langref/ch09_04.htm 몇가지 대표적인 오류에 대해 알아보자.
StackOverflowError: 호출의 깊이가 깊어지거나 재귀가 지속되어 stack overflow 발생 시 던져지는 오류이다.OutOfMemoryError: JVM이 할당한 메모리의 부족으로 더 이상 객체를 할당할 수 없을 때 던져지는 오류이다. 이는 Garbage Collector에 의해 추가적인 메모리가 확보되지 못하는 상황이기도 하다.예외(Exception)

출처: https://docstore.mik.ua/orelly/java/langref/ch09_04.htm 몇가지 대표적인 예외에 대해 알아보자.
NullPointerException: 객체가 필요한 경우에 null을 사용하려고 시도할 경우 던져지는/던져질 수 있는 예외이다.IllegalArgumentException: 메서드가 허가되지 않거나 부적절한 argument를 받았을 경우에 던져지는/던져질 수 있는 예외이다.예외는 오류와 다르게 개발자가 임의로 예외를 던질 수 있다.
위 그림에서 보면 예외는 Runtime Exception과 이외의 Exception으로 나뉘어져 있다. 이 둘의 차이를 알아보자.
Checked Exception과 Unchecked Exception

출처: https://madplay.github.io/post/java-checked-unchecked-exceptions Exception은 Checked Exception과 Unchecked Exception을 나눌 수 있는데,
간단하게 RuntimeException을 상속하는 클래스를 Unchecked Exception,
상속하지 않는 클래스를 Checked Exception으로 분류할 수 있다.
RuntimeException 또한 Exception의 일종이지만, 명시적으로 예외 처리를 하지 않아도 되기 때문에 이를 특별하게 취급한다.
구분 Checked Exception Unchecked Exception 확인 시점 컴파일(Compile) 시점 런타임(Runtime) 시점 처리 여부 반드시 예외 처리해야 함 명시적으로 하지 않아도 됨 트랜잭션 처리 예외 발생 시 롤백(rollback)하지 않음 예외 발생 시 롤백(rollback)해야 함 종류 IOException, ClassNotFoundException 등 NullPointerException, ClassCastException 등 예외 처리 방법
예외를 처리하는 방법에는 예외 복구, 예외 회피, 예외 천환이 있다.
예외 복구
예외 복구는 예외 상황을 파악하고 문제를 해결하여 정상 상태로 돌려놓는 방법이다.
예외를 잡아서 일정 시간이나 조건만큼 대기하고 재시도를 반복한다.
최대 재시도 횟수를 넘기게 될 경우에 예외를 발생한다.
final int MAX_RETRY = 100; int maxRetry = MAX_RETRY; while(maxRetry > 0) { try { ... } catch(SomeException e) { // 로그 출력. 정해진 시간만큼 대기한다. } finally { // 리소스 반납 및 정리 작업 } } // 최대 재시도 횟수를 넘기면 직접 예외를 발생시킨다. throw new RetryFailedException();예외 회피
예외 회피는 예외 처리를 직접 담당하지 않고 호출한 메서드로 위임해 회피하는 방법이다.
예외 처리의 필요성이 있다면 어느 정도는 처리하고 위임하는 것이 좋다.
// 예시 1 public void add() throws SQLException { // ...생략 } // 예시 2 public void add() throws SQLException { try { // ... 생략 } catch(SQLException e) { // 로그를 출력하고 다시 날린다! throw e; } }예외 전환
예외 회피와 비슷하게 메서드 밖으로 예외를 위임하지만, 그냥 위임하지 않고 적절한 예외로 전환해서 넘기는 방법이다. 조금 더 명확한 의미를 전달하기 위해 적합한 의미를 가지는 예외로 변경한다.
예외 처리를 단순하게 만들기 위해 포장(wrap)할 수도 있다.
// 조금 더 명확한 예외로 던진다. public void add(User user) throws DuplicateUserIdException, SQLException { try { // ...생략 } catch(SQLException e) { if(e.getErrorCode() == MysqlErrorNumbers.ER_DUP_ENTRY) { throw DuplicateUserIdException(); } else throw e; } } // 예외를 단순하게 포장한다. public void someMethod() { try { // ...생략 } catch(NamingException ne) { throw new EJBException(ne); } catch(SQLException se) { throw new EJBException(se); } catch(RemoteException re) { throw new EJBException(re); } }
Reference
https://toneyparky.tistory.com/40
Java의 Error와 Exception 그리고 예외처리 전략
우아한테크코스(이하 우테코) 레벨 1 복습을 위한 글입니다. 자바는 오류가 발생하거나 발생할 여지가 있는 여러 상황에 대한 예외를 만들어두었습니다. 우리에게 익숙한 IllegalArgumentException을
toneyparky.tistory.com
https://reakwon.tistory.com/155
[자바] 이것만 알면 예외(Exception) 정복 - 예제를 통한 개념과 예외 처리 방법
예외(Exception) 프로그램을 실행하다가 보면 어떤 원인때문에 비정상적인 동작을 일으키며 프로그램이 종료되는 상황을 보신적 있으실 겁니다. 이때 우리는 프로그램이 오류가 발생했다고 합니
reakwon.tistory.com
컴파일 오류와 런타임 오류
컴파일 오류 컴파일 오류란 소스코드를 .class 파일로 컴파일하는 과정에서 JVM이 던지는 오류로서, 대부분 소스코드 자체의 문법적 오류로 인해 발생하는 경우가 대부분이며, 프로그램 자체에서
www.coolio.so
https://madplay.github.io/post/java-checked-unchecked-exceptions
자바 예외 구분: Checked Exception, Unchecked Exception
자바에서 예외는 어떻게 구분할까? Checked Exception과 Unchecked Exception의 차이는 무엇일까?
madplay.github.io
반응형'Java' 카테고리의 다른 글
[Java] Serialization과 Deserialization (0) 2022.01.03 [Java] String, StringBuffer, StringBuilder (0) 2022.01.03 [Java] Identity와 Equality (0) 2022.01.03 [Java] Primitive type과 Reference type (0) 2022.01.03 [Java] Shallow copy와 Deep copy (0) 2022.01.02